0532-86827636
当前位置: 首页 > 行业链接 > 正文
【国家网络安全宣传周】“网络安全为人民,网络安全靠人民”--2025年国家网络安全宣传周网络安全知识学习
作者:青岛引黄济青水务集团有限公司          时间:2025-09-16          点击次数:

2025年国家网络安全宣传周即将于9月15日至21日在全国范围内展开,这是我国连续第十年举办这项具有重要意义的全民网络安全意识提升活动。作为数字化时代的"全民必修课",今年的宣传周以"网络安全为人民,网络安全靠人民"为主题,将开展形式多样、内容丰富的系列活动,全方位提升全民网络安全意识和防护技能。

01.

图片

网络安全是什么?




网络安全,是指通过采取必要措施,防范对网络的攻击、侵入、干扰、破坏和非法使用以及意外事故,使网络处于稳定可靠运行的状态,以及保障网络数据的完整性、保密性、可用性的能力。其实简单来看网络安全就是如何在虚拟的互联网当中保证自己的信息或财产不受到非法侵害。

02.

图片

网络安全为何重要?




当今时代,网络安全和信息化对一个国家很多领域都是牵一发而动全身的,网络安全已是国家安全的重要组成部分。没有网络安全就没有国家安全,就没有经济社会稳定运行,广大人民群众利益也难以得到保障。从世界范围看,网络安全威胁和风险日益突出,并向政治、经济、文化、社会、生态、国防等领域传导渗透。网络安全已经成为我国面临的最复杂、最现实、最严峻的非传统安全问题之一。

03.

图片

网络安全宣传周|重点内容




(一)深入学习宣传贯彻习近平总书记关于网络强国的重要思想,特别是习近平总书记对网络安全工作“四个坚持”的重要指示精神,系统展示“十四五”时期网络安全建设取得的重大进展与创新成果。

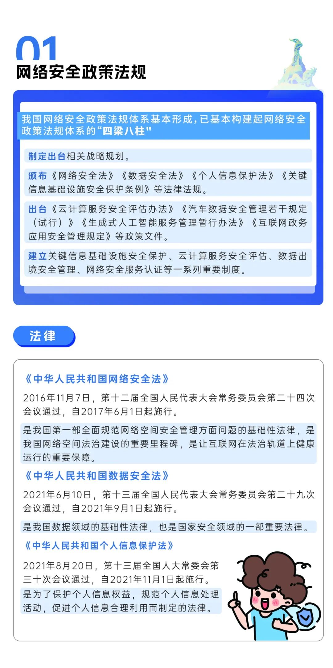
(二)深入宣传《网络安全法》《数据安全法》《个人信息保护法》《关键信息基础设施安全保护条例》《网络数据安全管理条例》《互联网政务应用安全管理规定》,以及人工智能安全、汽车数据安全等领域等重要法律法规、政策文件、国家标准,创新宣传方式,面向公众开展多层次普法教育活动。

(三)着眼服务经济社会高质量发展,服务网络安全教育、技术、产业融合发展,广泛组织网络安全供需对接、网络安全人才招聘、网络安全创新大赛等系列活动,引导党政机关、企业、高校、科研机构等多元主体深度参与,着力营造全社会共筑网络安全防线的浓厚氛围。

网络空间是亿万人民群众共同的精神家园,安全问题更是重中之重。日前,国家网络安全宣传周官方账号发布海报,请查收。

    




















友情链接: 青岛西海岸新区政务网  |   中国水务投资有限公司  |   青岛西海岸公用事业集团水务有限公司  |  
电话:0532-86827636  传真:0532-86827636  地址:山东省青岛市经济技术开发区淮河西路167号  版权所有 青岛碧海水务有限公司

备案号:鲁ICP备2023009891号